股票代码
002434
首页
首页
黑料视频网
黑料视频网
公司概况
五大基地
研发实力
智能制造
主要荣誉
发展历程
企业理念
战略规划
黑料网在线视频
黑料网在线视频
乘用车传动系统
商用车传动系统
非公路传动系统
机器人零部件
服务中心
服务中心 (黑料视频网)
主要客户
全球用户分布
服务理念
服务热线
黑料网视频在线观看
黑料网视频在线观看
公司新闻
行业新闻
品牌风采
万里扬报
投资者关系
投资者关系
公司公告
留言专区
黑料网在线观看视频
黑料网在线观看视频
人才理念
人才发展
员工风采
校园招聘
招贤纳士
联系我们
EN
WeChat
股票代码
002434
MENU
@集团站
EN
黑料视频网
公司概况
五大基地
研发实力
智能制造
主要荣誉
发展历程
企业理念
战略规划
黑料网在线视频
黑料网视频在线观看 - 乘用车传动系统
商用车传动系统
非公路传动系统
机器人零部件
服务中心
主要客户
全球用户分布
服务理念
服务热线
黑料网视频在线观看
公司新闻
行业新闻
品牌风采
投资者关系
公司公告
留言专区
黑料网在线观看视频
人才理念
人才发展
员工风采
校园招聘
招贤纳士
联系我们
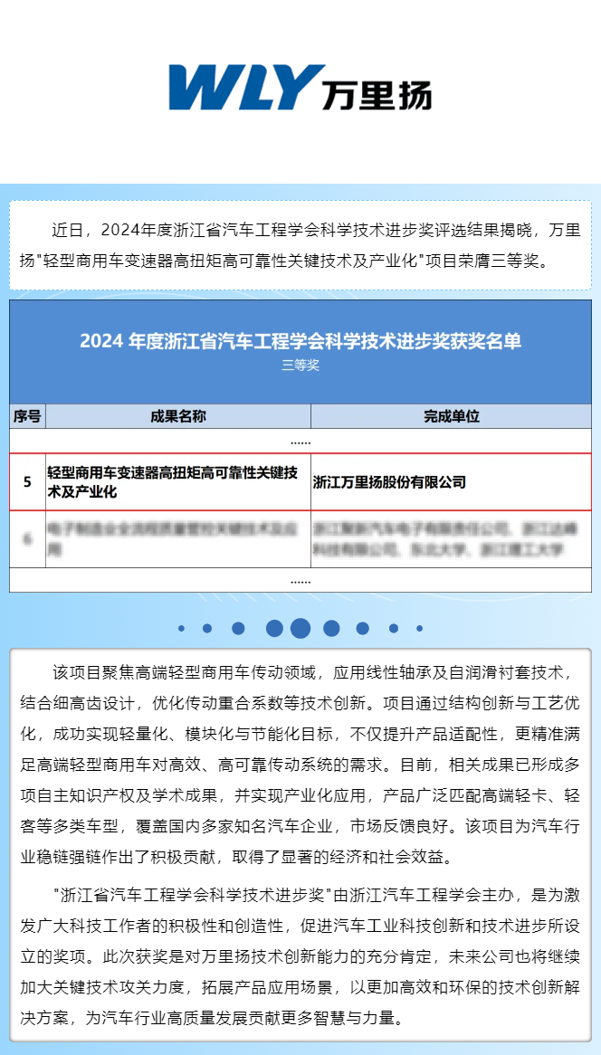
万里扬一项目荣获浙江省汽车工程学会科学技术进步奖
发布日期:2025/08/20
浏览量:2058
来源:
分享:
上一篇:臻情交流 聚赢未来|陕汽重卡南京营销区走进万里扬
下一篇:智慧星系列再添新成员!万里扬10AS140试制成功
返回
友情链接:
午夜影视-神马午夜影视-神马影视午夜-午夜剧院-午夜影视网-午夜影视大全-午夜影视免费-午夜影视免费在线观看-成人午夜影视-国产午夜影视
|
蝌蚪影视-蝌蚪影院-小蝌蚪影视-蝌蚪在线视频-蝌蚪视频在线-蝌蚪电影网-蝌蚪视频在线观看-蝌蚪在线播放-蝌蚪电影-蝌蚪在线观看视频
|
91影视-91影视看片免费-91无套直看片红桃-91成人看片-91影视在线-91影视大全-91影视免费-91精品影视-91黄色大片-91影片
|
鲁大师影视-鲁大师在线观看高清版特色-鲁大师影视在线观看-鲁大师影视大全在线观看-鲁大师在线影院-鲁大师影院-鲁大师电影在线观看免费版-鲁大师在线视频观看-鲁大师在线观看视频-鲁大师影院大全免费观看
|
蝌蚪影视-蝌蚪影院-小蝌蚪影视-蝌蚪在线视频-蝌蚪视频在线-蝌蚪电影网-蝌蚪视频在线观看-蝌蚪在线播放-蝌蚪电影-蝌蚪在线观看视频